In der Weihnachtszeit hatte ich mal wieder etwas Zeit und auch die Gelegenheit etwas am Thema Homeautomation zu basteln. Die Idee war, in 2026 soll die erzeugte Solarenergie noch besser genutzt werden. Da wir bereits das Energierouting mit den bestehenden Verbrauchern ganz gut im Griff haben, kommt nun das Thema Batterie Speicher dazu.
Das kann man ja schon kaufen – werden jetzt bestimmt viele denken oder sogar sagen. Stimmt eigentlich aber warum nicht auch hier mal wieder zum Selbstbau greifen? Ein Teil der Anlage ist ja bereits vorhanden und hat sich bewährt. Die Investition ist also überschaubar und Spaß macht es auch.

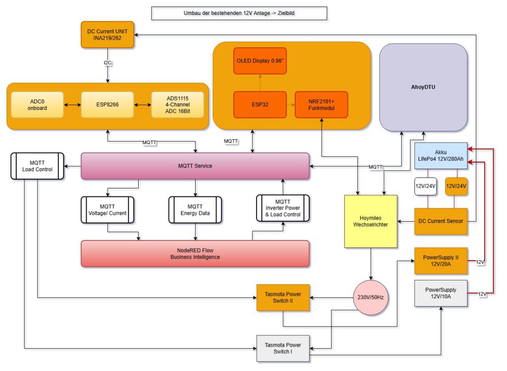
Was hier jetzt so kompliziert ausschaut ist aber gar nicht so kompliziert. Die Orange farbigen Komponenten müssen erweitert werden. Besser gesagt entwickelt werden. Etwas nachdenken, etwas lesen und Schaltplan zeichnen. Dann daraus eine Platine machen (PCB) und in Auftrag geben. Dann zusammenbauen und hoffen das es geht 😉

Klingt nach einem Plan.
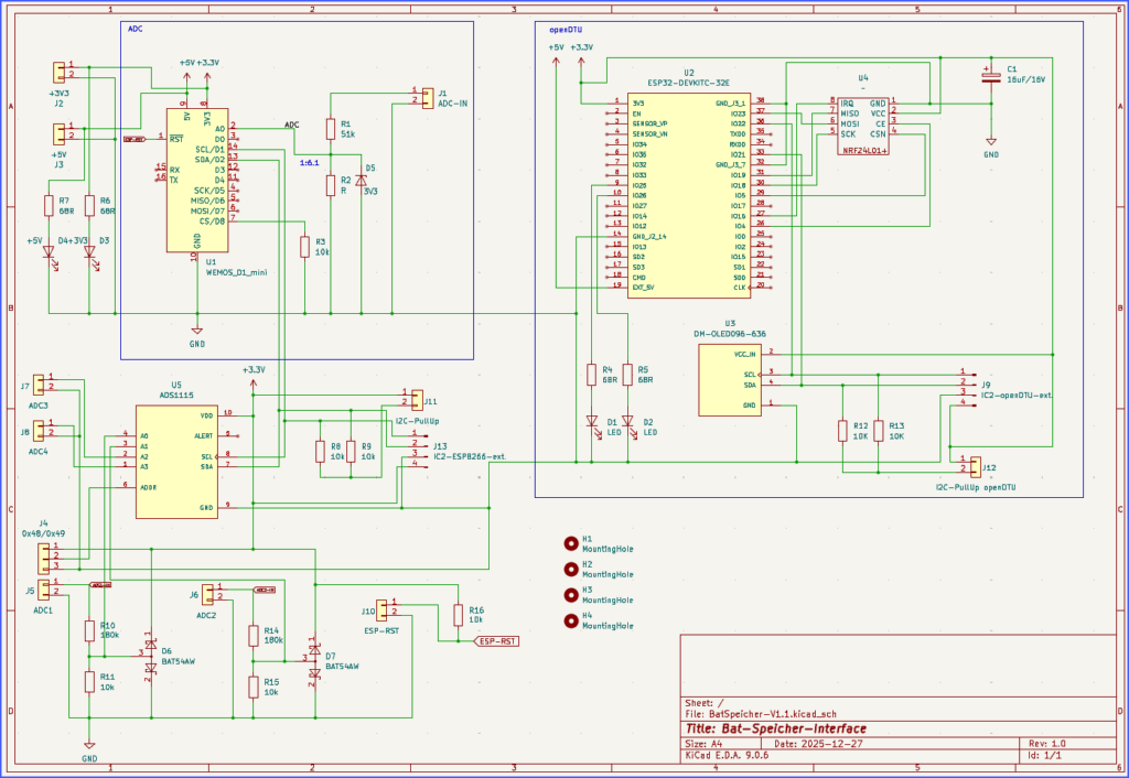
heute hab ich dann mal die Bestückung der Platine gemacht und einen ersten Test. Ein paar Kleinigkeiten liefen nicht ganz rund aber jetzt sieh es sehr gut aus. Auf dem Board befinden sich 2 wesentliche Microcontroller Boards.
- ESP32 für openDTU -> Die Steuerung für den Wechselrichter
- ESP8266 für die Spannungs- und Strommessungen
Beide Systeme hängen im WLAN und am MQTT Server. Die Business Intelligence erfolgt dann in einem NodeRED-Flow (dem Programm). Falls die Batterie nicht allein mit den Solarzellen geladen werden kann, könnte auch ein (oder zwei) Netzteil die Batterie laden. Die sind mit einem TASMOTA Power Switch bestückt und können ebenfalls über MQTT ang- ausgeschaltet werden.
Damit der Wechselrichter nun auch die vollen 300Watt leisten kann, hilft ein 2ter VICTRON Spannungswandler 12/24V die notwendige Leistung aus der Batterie zu liefern. Um auch die Ströme passen zu erfassen gibt es ein besonderes Messystem. Hier kommt eine klassische Messeinrichtung mit einem SHUNT zum Einsatz. Die Spannung wird dann mit einem INA219/226 gemessen und per I2C an den ESP8266 gegeben. Der berichtet per MQTT an die Steuerung.
Jetzt geht es erst mal weiter mit dem Zusammenbau der Komponenten.
Stay tuned für weitere Infos
Hinterlasse einen Kommentar